I’ve trained Law Enforcement and Corrections Officers, Active Duty Military, Combat Sports Athletes, and even kids as young as age five. I’m not currently offering training to the public as I’m focused on broadening my own knowledge and skill set, but I can recommend some great teachers if you contact me.
Background
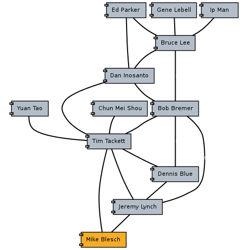
Mike has trained privately with Jeremy Lynch in the art of Jeet Kune Do since 2003. In 2005, Sifu Lynch brought him to Tim Tackett’s “JKD Wednesday Night Group” where he met Bruce Lee students Bob Bremer and Jim Sewell and observed Sifu Tackett’s renowned teaching methods firsthand.
Mike credits Jeremy Lynch as the primary motivator of his success in the martial arts and Tim Tackett and Bob Bremer with providing a greater understanding of the principles of Jeet Kune Do and the JKD mindset. He holds the rank of Full Instructor under Tim Tackett, Bob Bremer, and Jim Sewell.



